FinHub was adapted from AddressBook-Level3 (AB3) created by the SE-EDU initiative.
Refer to the guide Setting up and getting started.
The Architecture Diagram given above explains the high-level design of the App.
Given below is a quick overview of main components and how they interact with each other.
Main components of the architecture
Main (consisting of classes Main and MainApp) is in charge of the app launch and shut down.
The bulk of the app's work is done by the following four components:
UI: The UI of the App.Logic: The command executor.Model: Holds the data of the App in memory.Storage: Reads data from, and writes data to, the hard disk.Commons represents a collection of classes used by multiple other components.
How the architecture components interact with each other
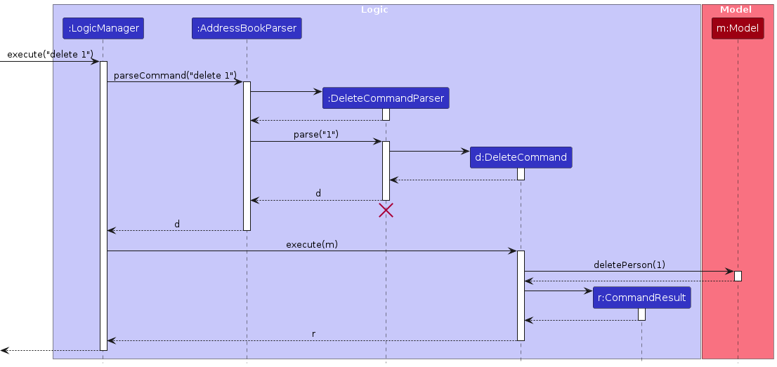
The Sequence Diagram below shows how the components interact with each other for the scenario where the user issues the command delete 1.
Each of the four main components (also shown in the diagram above),
interface with the same name as the Component.{Component Name}Manager class (which follows the corresponding API interface mentioned in the previous point).For example, the Logic component defines its API in the Logic.java interface and implements its functionality using the LogicManager.java class which follows the Logic interface. Other components interact with a given component through its interface rather than the concrete class (reason: to prevent outside component's being coupled to the implementation of a component), as illustrated in the (partial) class diagram below.
The sections below give more details of each component.
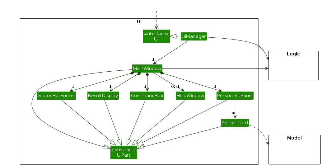
The API of this component is specified in Ui.java
The UI consists of a MainWindow that is made up of parts e.g.CommandBox, ResultDisplay, PersonListPanel, StatusBarFooter etc. All these, including the MainWindow, inherit from the abstract UiPart class which captures the commonalities between classes that represent parts of the visible GUI.
The UI component uses the JavaFx UI framework. The layout of these UI parts are defined in matching .fxml files that are in the src/main/resources/view folder. For example, the layout of the MainWindow is specified in MainWindow.fxml
The UI component,
Logic component.Model data so that the UI can be updated with the modified data.Logic component, because the UI relies on the Logic to execute commands.Model component, as it displays Person object residing in the Model.API : Logic.java
Here's a (partial) class diagram of the Logic component:
The sequence diagram below illustrates the interactions within the Logic component, taking execute("delete 1") API call as an example.
Note: The lifeline for DeleteCommandParser should end at the destroy marker (X) but due to a limitation of PlantUML, the lifeline continues till the end of diagram.
How the Logic component works:
Logic is called upon to execute a command, it is passed to an AddressBookParser object which in turn creates a parser that matches the command (e.g., DeleteCommandParser) and uses it to parse the command.Command object (more precisely, an object of one of its subclasses e.g., DeleteCommand) which is executed by the LogicManager.Model when it is executed (e.g. to delete a person).Model) to achieve.CommandResult object which is returned back from Logic.Here are the other classes in Logic (omitted from the class diagram above) that are used for parsing a user command:
How the parsing works:
AddressBookParser class creates an XYZCommandParser (XYZ is a placeholder for the specific command name e.g., AddCommandParser) which uses the other classes shown above to parse the user command and create a XYZCommand object (e.g., AddCommand) which the AddressBookParser returns back as a Command object.XYZCommandParser classes (e.g., AddCommandParser, DeleteCommandParser, ...) inherit from the Parser interface so that they can be treated similarly where possible e.g, during testing.API : Model.java
The Model component,
Person objects (which are contained in a UniquePersonList object).Person objects (e.g., results of a search query) as a separate filtered list which is exposed to outsiders as an unmodifiable ObservableList<Person> that can be 'observed' e.g. the UI can be bound to this list so that the UI automatically updates when the data in the list change.UserPref object that represents the user’s preferences. This is exposed to the outside as a ReadOnlyUserPref objects.Model represents data entities of the domain, they should make sense on their own without depending on other components).Note: An alternative (arguably, a more OOP) model is given below. It has a Tag list in the AddressBook, which Person references. This allows AddressBook to only require one Tag object per unique tag, instead of each Person needing their own Tag objects.

API : Storage.java
The Storage component,
AddressBookStorage and UserPrefStorage, which means it can be treated as either one (if only the functionality of only one is needed).Model component (because the Storage component's job is to save/retrieve objects that belong to the Model).Classes used by multiple components are in the seedu.address.commons package.
This section describes some noteworthy details on how certain features are implemented.
ArrayList<Reminder> for each Person, we needed to expand the current model, logic and storage to include it - the challenge lies in the integration.Reminders are set up as a Reminder.java class with two key internal fields.
String headerLocalDateTime deadlineThe add, delete and edit reminders commands are then designed as separate commands based on a new field in the Person.java class where reminders are internally stored as an ArrayList<Reminder> for every Person object initialised.
reminder CLIENT_INDEX h/HEADER d/yyyy-MM-dd HH:mm which initialises a new Reminder.java with the given header and deadline after parsing of the user input is done by AddReminderCommandParser.java and validation of header and deadline by Reminder.java.AddReminderCommand.java will then have the fields before AddReminderCommand#exceute is called.
CLIENT_INDEXReminder.javaAddReminderCommand, the method Person#addReminder is called on the Person with the given CLIENT_INDEX in the model which takes in the new Reminder.java as parameter and initialises a new ArrayList<Reminder> with the Reminder.java added to the previous ArrayList<Reminder>, returning a new Person object with the newly updated ArrayList<Reminder>.The following is a sequence diagram for the execution of reminder 2 h/Meeting on Friday d/2026-04-24 16:00:
Due to the diagram's detailed nature, it may appear small. If it's unclear, zooming in will provide better clarity of the individual components and interactions.
rDelete CLIENT_INDEX REMINDER_INDEX which are based on the indexes on the displayed GUI after parsing of the user input is done by DeleteReminderCommandParser.java.DeleteReminderCommand.java with two fields before DeleteReminderCommand#exceute is called.
CLIENT_INDEXREMINDER_INDEXDeleteReminderCommand, the method Person#removeReminder is called on the Person with the given CLIENT_INDEX in the model which takes in the Reminder.java at the REMINDER_INDEX of the Person's ArrayList<Reminder> as parameter. This initialises a new ArrayList<Reminder> with the Reminder.java removed from the previous ArrayList<Reminder>, returning a new Person object with the updated ArrayList<Reminder>.The following is a activity diagram for the execution of rDelete CLIENT_INDEX REMINDER_INDEX:
The user will execute rEdit CLIENT_INDEX REMINDER_INDEX h/HEADER d/yyyy-MM-dd HH:mm which initialises a new Reminder.java with the given header and deadline after parsing of the user input is done by EditReminderCommandParser.java and validation of header and deadline by Reminder.java.
EditReminderCommand.java with three fields before EditReminderCommand#execute is called.
CLIENT_INDEXREMINDER_INDEXEDITED_REMINDER which is the new Reminder.javaUpon execution of the EditReminderCommand,
Person#removeReminder is called on the Person with the given CLIENT_INDEX in the model which utilises REMINDER_INDEX to locate the Reminder.java in the Person and removes the reminder similar to how DeleteReminderCommand is implemented.Person#addReminder is then called on the Person with the given ClIENT_INDEX in the model which takes in EDITED_REMINDER as parameter and adds it to the Person similar to how AddReminderCommand is implemented.Meeting Notes are set up as a MeetingNote.java class with two key internal fields.
String TEXTLocalDateTime timestamp at which the meeting note was created.The add and delete meeting note commands are then designed as separate commands based on a new field in the Person.java class where meeting notes are internally stored as an ArrayList<MeetingNote> for every Person object initialised.
note CLIENT_INDEX TEXT which initialises a new MeetingNote.java with the given text and the current LocalDateTime after parsing of the user input is done by AddMeetingNoteCommandParser.java and validation of the text by MeetingNote.java.AddMeetingNoteCommand.java will then have the fields before AddMeetingNoteCommand#exceute is called.
CLIENT_INDEXMeetingNote.javaAddMeetingNoteCommand, the method Person#addMeetingNote is called on the Person with the given CLIENT_INDEX in the model which takes in the new MeetingNote.java as parameter and initialises a new ArrayList<MeetingNote> with the MeetingNote.java added to the previous ArrayList<MeetingNote> of the Person and returns a new Person object with the newly updated ArrayList<MeetingNote>.The following is an activity diagram for the execution of note CLIENT_INDEX TEXT:
nDelete CLIENT_INDEX MEETING_NOTE_INDEX which are based on the indexes on the displayed GUI after parsing of the user input is done by DeleteMeetingNoteCommandParser.java.DeleteMeetingNoteCommand.java with two fields before DeleteMeetingNoteCommand#exceute is called.
CLIENT_INDEXMEETING_NOTE_INDEXDeleteMeetingNoteCommand, the method Person#removeMeetingNote is called on the Person with the given CLIENT_INDEX in the model which takes in the MeetingNote.java at the MEETING_NOTE_INDEX of the Person's ArrayList<MeetingNote> as parameter. This initialises a new ArrayList<MeetingNote> with the MeetingNote.java removed from the previous ArrayList<MeetingNote>, returning a new Person object with the updated ArrayList<MeetingNote>.The following is a sequence diagram for the execution of nDelete 1 1:
Due to the diagram's detailed nature, it may appear small. If it's unclear, zooming in will provide better clarity of the individual components and interactions.
To implement the star client feature, we focus on the following areas:
Person object has a boolean field isArchived to mark whether a client is archived or not. The logic of archiving and unarchiving a client updates this field.ArchiveCommand: For archiving a client.UnarchiveCommand: For unarchiving a client.Person (Client) based on their displayed index in the list.archive CLIENT_INDEX CLIENT_INDEX: The index of the client (starts from 1 in the displayed list).archive 1: Archives the client at index 1Key Steps
ArchiveCommandParser.java parses the input string. If the input is empty, a ParseException is thrown.true).Person is saved back into the model using Model#setPerson(Person target, Person editedPerson).CommandResult with a success message, confirming that the client has been archived.Person (Client) based on their displayed index in the list.unarchive CLIENT_INDEX CLIENT_INDEX: The index of the client (starts from 1 in the displayed list).unarchive 1: Unarchives the client at index 1Key Steps
UnarchiveCommandParser.java parses the input string. If the input is empty, a ParseException is thrown.false).Person is saved back into the model using Model#setPerson(Person target, Person editedPerson).CommandResult with a success message, confirming that the client has been unarchived.The sequence diagram below illustrates the flow of interactions when the user enters the archive 1 command. It shows how the command is parsed,
the person at the specified index is retrieved, and the archived status is updated in the model. Key components include
the CommandBox, LogicManager, ArchiveCommandParser, and Model.
The activity diagram outlines the detailed workflow that happens when the archive 1 command is executed.
It shows the decision points for validating the index, checking if the person is already archived,
and updating the model accordingly. If successful, the system returns a success message.
Person.java too.To implement the star client feature, we focus on the following areas:
Person object has a boolean field isStarred to mark whether a client is starred or not. The logic of starring or unstarring a client updates this field.StarCommand: For marking a client as starred.UnstarCommand: For removing the starred status of a client.Person (Client) as starred based on their displayed index in the list.star CLIENT_INDEX CLIENT_INDEX: The index of the client (starts from 1 in the displayed list).star 1: Stars the client at index 1.Key Steps:
StarCommandParser.java parses the input string. If the input is empty, a ParseException is thrown.ParserUtil#parseIndex(String args) method is used to parse the client index, which is logged for debugging.Person object using the parsed index.Person#isStarred() method checks if the client is already starred.CommandException is thrown with the message "Chosen client is already starred."Person#rebuildWithStarredStatus(boolean isStarred) method. This method creates a new Person object with the updated starred status (set to true).Person is saved back into the model using Model#setPerson(Person target, Person editedPerson).Model#sortPersons(Comparator<Person> comparator). This ensures that all starred clients are prioritized and appear at the top of the list.CommandResult with a success message, confirming that the client has been starred.Person (Client), based on their displayed index in the list.unstar CLIENT_INDEX CLIENT_INDEX: The index of the client (starts from 1 in the displayed list).unstar 1: Removes star status from the client at index 1.Key Steps:
UnstarCommandParser.java parses the input string. If the input is empty, a ParseException is thrown.ParserUtil#parseIndex(String args) method is used to parse the client index, which is logged for debugging.Person object using the parsed index.Person#isStarred() method checks if the client is already unstarred.CommandException is thrown with the message "Chosen client is not starred."Person#rebuildWithStarredStatus(boolean isStarred) method. This method creates a new Person object with the updated starred status (set to false).Person is saved back into the model using Model#setPerson(Person target, Person editedPerson).Model#sortPersons(Comparator<Person> comparator). This ensures that the unstarred client is moved to its appropriate position in the list.CommandResult with a success message, confirming that the starred status has been removed from the client.The sequence diagram below illustrates the flow of interactions when the user enters the star 1 command. It shows how the command is parsed, the person at the specified index is retrieved, and the starred status is updated in the model. Key components include the CommandBox, LogicManager, StarCommandParser, and Model. Due to the diagram's detailed nature, it may appear small. If it's unclear, zooming in will provide better clarity of the individual components and interactions.
The activity diagram outlines the detailed workflow that happens when the star 1 command is executed. It shows the decision points for validating the index, checking if the person is already starred, and updating the model accordingly. If successful, the system returns a success message.
INSURANCE_POLICY field that must behave like other AB3-style value objects (trimmed, validated, immutable), while also:
To implement the insurance policy feature, we focus on the following areas:
Model: Each Person object has a compulsory InsurancePolicy field. An InsurancePolicy contains a String value to store the insurance policy a client has.
Commands: Two main commands are edited:
AddCommand: For adding a client with insurance policy. InsurancePolicy is made a compulsory field.EditCommand: For editing the insurance policy of a client. InsurancePolicy is made an optional field.Parser: Command parsing logic to ensure that the user's input is valid and parsed correctly into command objects.
Parser prefix ip/ is integrated into AddCommandParser and EditCommandParser.
Constraints:
+ / & ( ) ' . , -add n/NAME p/PHONE_NUMBER e/EMAIL a/ADDRESS ip/INSURANCE_POLICY [t/TAG]…. AddCommandParser.java extracts ip/… and calls ParserUtil.parseInsurancePolicy(...), which constructs InsurancePolicy.java or throws with MESSAGE_CONSTRAINTS.
Person is built with the validated and non-optional InsurancePolicy field and added to the clients list.The following high-level sequence diagram shows how an add operation goes through the Logic component for add n/John Doe p/98765432 e/johnd@example.com\na/John street, block 123, #01-01 ip/AIB LifePlan:
This diagram below zooms into what happens inside AddCommandParser.parse(...) when building the Person with the InsurancePolicy:
edit CLIENT_INDEX ip/INSURANCE_POLICY. EditCommandParser.java treats ip/… as an optional edited field; if present, it validates and sets the new InsurancePolicy.java.
A new Person instance is created with the updated policy (immutability preserved), replacing the old one in UniquePersonList.javaThe proposed undo/redo mechanism is facilitated by VersionedAddressBook. It extends AddressBook with an undo/redo history, stored internally as an addressBookStateList and currentStatePointer. Additionally, it implements the following operations:
VersionedAddressBook#commit() — Saves the current address book state in its history.VersionedAddressBook#undo() — Restores the previous address book state from its history.VersionedAddressBook#redo() — Restores a previously undone address book state from its history.These operations are exposed in the Model interface as Model#commitAddressBook(), Model#undoAddressBook() and Model#redoAddressBook() respectively.
Given below is an example usage scenario and how the undo/redo mechanism behaves at each step.
Step 1. The user launches the application for the first time. The VersionedAddressBook will be initialised with the initial address book state, and the currentStatePointer pointing to that single address book state.
Step 2. The user executes delete 5 command to delete the 5th person in the address book. The delete command calls Model#commitAddressBook(), causing the modified state of the address book after the delete 5 command executes to be saved in the addressBookStateList, and the currentStatePointer is shifted to the newly inserted address book state.
Step 3. The user executes add n/David … to add a new person. The add command also calls Model#commitAddressBook(), causing another modified address book state to be saved into the addressBookStateList.
Note: If a command fails its execution, it will not call Model#commitAddressBook(), so the address book state will not be saved into the addressBookStateList.
Step 4. The user now decides that adding the person was a mistake, and decides to undo that action by executing the undo command. The undo command will call Model#undoAddressBook(), which will shift the currentStatePointer once to the left, pointing it to the previous address book state, and restores the address book to that state.
Note: If the currentStatePointer is at index 0, pointing to the initial AddressBook state, then there are no previous AddressBook states to restore. The undo command uses Model#canUndoAddressBook() to check if this is the case. If so, it will return an error to the user rather
than attempting to perform the undo.
The following sequence diagram shows how an undo operation goes through the Logic component:
Note: The lifeline for UndoCommand should end at the destroy marker (X) but due to a limitation of PlantUML, the lifeline reaches the end of diagram.
Similarly, how an undo operation goes through the Model component is shown below:
The redo command does the opposite — it calls Model#redoAddressBook(), which shifts the currentStatePointer once to the right, pointing to the previously undone state, and restores the address book to that state.
Note: If the currentStatePointer is at index addressBookStateList.size() - 1, pointing to the latest address book state, then there are no undone AddressBook states to restore. The redo command uses Model#canRedoAddressBook() to check if this is the case. If so, it will return an error to the user rather than attempting to perform the redo.
Step 5. The user then decides to execute the command list. Commands that do not modify the address book, such as list, will usually not call Model#commitAddressBook(), Model#undoAddressBook() or Model#redoAddressBook(). Thus, the addressBookStateList remains unchanged.
Step 6. The user executes clear, which calls Model#commitAddressBook(). Since the currentStatePointer is not pointing at the end of the addressBookStateList, all address book states after the currentStatePointer will be purged. Reason: It no longer makes sense to redo the add n/David … command. This is the behavior that most modern desktop applications follow.
The following activity diagram summarises what happens when a user executes a new command:
Aspect: How undo & redo executes:
Alternative 1 (current choice): Saves the entire address book.
Alternative 2: Individual command knows how to undo/redo by itself.
delete, just save the person being deleted).{more aspects and alternatives to be added}
{Explain here how the data archiving feature will be implemented}
Target user profile:
Value proposition: Centralised platform for keeping track of all work-related information, organising large amounts of information and helping with progress management of clients.
Priorities: High (must have) - * * *, Medium (nice to have) - * *, Low (unlikely to have) - *
| Priority | As a … | I want to … | So that I can… |
|---|---|---|---|
* * * | user | save the data I input | not have to input them again on start-up |
* * * | user | search clients by name | easily find a specific client’s information |
* * * | user | delete reminders | remove any outdated/non-necessary/wrongly set-up reminders |
* * * | user | add a new client's contact | keep track of his information |
* * * | user | delete a client's contact | keep my contacts clean |
* * * | user | set reminders for policy renewal dates, birthdays, or important dates | maintain strong client relationships and be reminded to follow up |
* * * | user | use CLI | easily find what I am looking for rather than navigating a GUI |
* * * | user | record clients' insurance policy | easily review what coverage your clients already have and identify gaps or overlaps. |
* * * | user | record client meeting notes | remember key discussion points with each client |
* * * | user | delete client meeting notes | remove any outdated/unnecessary notes and keep my database clean |
* * | user | search clients by phone number | find specific clients through their phone number |
* * | user | search clients by email | find specific clients through their email |
* * | user | mark my client as onboarded | easily keep track of which clients are already onboarded and who is yet to be onboarded |
* * | user | receive alerts | maintain regular engagement |
* * | user | see upcoming policy renewal dates | proactively reach out to clients before policy expires |
* * | user | keep track of my client's deadline that is coming soon | better prioritise and manage my time |
* * | forgetful user | be alerted when I try to add a duplicate client | keep my contacts organised |
* * | user | edit a client's information | update changing information |
* * | user | view revenue/profit per client | identify my most valuable clients. |
* * | user | record client preferences for preferred communication channel | contact them in the best way possible |
* * | user | group my clients by policy type | quickly filter relevant contacts |
* * | user | edit reminders | make changes to reminders when I change my mind |
* | user | be able to tag a client with a custom label | customize the grouping of clients |
* | user | bookmark “star clients” for quick access | jump to top clients immediately |
* | user | assign priority levels to tasks | manage time more efficiently |
* | user | view a client history timeline | see a chronological record of interactions |
* | user | see in-app tutorials | easily familiarise with FinHub's features |
* | user with many clients | save the data I enter | save time re-entering all data each time I open the app |
* | user | view a dashboard summary of activities | get an overview of my workload |
* | user | keep track of insurance claims requested by clients | easily see what claims are made for the different clients, as well as when the claim has been requested |
* | user | archive inactive clients | keep my workspace uncluttered |
* | user | export data as a spreadsheet | view it more easily |
* | user | access FinHub with a password | keep my client's information confidential |
(For all use cases below, the System is FinHub and the Actor is the user, unless specified otherwise)
Use case: UC01 - Search client by name
MSS
The user searches for the client by their name.
FinHub shows details of clients with matching names.
Use case ends.
Extensions
1a. FinHub detects an error in the command entered.
1a1. FinHub displays an error message and prompts the user to input again.
1a2. The user re-enters the command to search the client by name.
Steps 1a1-1a2 are repeated until the command and data entered are correct.
Use case resumes at step 2.
2a. The list is empty.
Use case ends.
Use case: UC02 - Search client by email
MSS
The user searches for the client by their email.
FinHub shows details of clients with matching emails.
Use case ends.
Extensions
1a. FinHub detects an error in the command entered.
1a1. FinHub displays an error message and prompts the user to input again.
1a2. The user re-enters the command to search the client by email.
Steps 1a1-1a2 are repeated until the command and data entered are correct.
Use case resumes at step 2.
2a. The list is empty.
Use case ends.
Use case: UC03 - Search client by phone number
MSS
The user searches for the client by their phone number.
FinHub shows details of clients with matching phone number.
Use case ends.
Extensions
1a. FinHub detects an error in the command entered.
1a1. FinHub displays an error message and prompts the user to input again.
1a2. The user re-enters the command to search the client by phone number.
Steps 1a1-1a2 are repeated until the command and data entered are correct.
Use case resumes at step 2.
2a. The list is empty.
Use case ends.
Use case: UC04 - Mark client as complete
MSS
The user search client by their name (UC01).
FinHub displays a list of clients.
The user selects the client to be marked as complete.
FinHub successfully marks the client as complete and displays a success message.
Use case ends.
Extensions
2a. The list is empty.
Use case ends.
3a. FinHub detects an error in the command entered.
3a1. FinHub displays an error message and prompts the user to input again.
3a2. The user re-enters the command to mark client as completed.
Steps 3a1-3a2 are repeated until the command and data entered are correct.
Use case resumes at step 4.
Use case: UC05 - Add a client's contact
MSS
The user enters the client's details (name, telephone number, email address, address, insurance policy).
FinHub validates the input.
FinHub adds the new client.
FinHub displays a success message.
Use case ends.
Extensions
2a. The user enters invalid/missing inputs.
2a1. FinHub prompts the user to enter the correct details.
Step 2a1 is repeated until all correct details have been entered.
Use case resumes at step 1.
2b. The user enters an email/telephone number that has been added before.
2b1. FinHub warns that a duplicate entry is not allowed.
Use case ends.
Use case: UC06 - Delete a client's contact
Precondition: Client list must not be empty.
MSS
The user searches for the client to delete by their name (UC01).
The user selects the client to be deleted.
FinHub removes the client.
FinHub displays a success message.
Use case ends.
Extensions
2a1. FinHub warns that an invalid client has been selected, and prompts the user to select again.
Step 2a1 is repeated until a valid client has been selected.
Use case resumes at step 3.
Use case: UC07 - Edit a client's information
Precondition: Client list must not be empty.
MSS
The user searches for the client by their name (UC01).
The user selects the client to be edited, and enters one or more updated fields.
FinHub validates the updated data.
FinHub displays a success message.
Use case ends.
Extensions
2a. The user selects an invalid client.
2a1. FinHub warns that an invalid client has been selected, and prompts the user to select again.
Step 2a1 is repeated until a valid client has been selected.
Use case resumes at step 3.
2b. The user enters invalid fields.
2b1. FinHub prompts the user to enter the correct details.
Step 2b1 is repeated until correct details have been entered.
Use case resumes at step 3.
2c. The user does not enter any fields to update.
2c1. FinHub prompts the user to enter at least one field to update.
Step 2c1 is repeated until at least updated field is entered.
Use case resumes at step 3.
Use case: UC08 - Delete reminder
Precondition: Client list must not be empty.
MSS
The user searches for the client to edit by their name (UC01).
The user selects which client and which reminder to delete.
FinHub displays a success message.
FinHub shows the client the list without the deleted reminder.
Use case ends.
Extensions
2a1. FinHub warns and specifies which is the invalid selection, and prompts the user to select again.
Step 2a1 is repeated until a correct selection.
Use case resumes at step 3.
Use case: UC09 - Receive alerts if client has not been contacted in a specified period
MSS
The user starts up the application.
FinHub displays a message containing all the clients that has not been contacted in a specific period of time.
FinHub returns to landing display.
Use case ends.
Extensions
2a1. FinHub displays an empty message.
Use case resumes at step 3.
Use case: UC10 - List of all upcoming policy renewal dates
MSS
The user starts up the application.
FinHub displays a message showing the few upcoming policy renewal dates in chronological order within a set interval.
FinHub returns to landing display.
Use case ends.
Extensions
2a1. FinHub displays an empty message.
Use case resumes at step 3.
Use case: UC11 - Assign priority levels to tasks
MSS
FinHub will display a list of tasks saved.
The user will select the task that they want to assign a priority level to and the priority level.
FinHub will update the task with the corresponding level.
FinHub returns to landing display.
Use case ends.
Extensions
2a1. FinHub warns and specifies which is the invalid selection, and prompts the user to select correct task/ priority level.
Step 2a1 is repeated until a correct task and priority level has been selected.
Use case resumes at step 3.
Use case: UC12 - Add reminder for clients
Precondition: Client list must not be empty.
MSS
The user searches for the client by their name (UC01).
The user selects which client and set reminder for the client by their index, and enters the reminder and the date and time to remind.
FinHub validates the updated data.
FinHub displays a success message.
Use case ends.
Extensions
2a. The user selects an invalid client or reminder.
2a1. FinHub warns and specifies which is the invalid selection, and prompts the user to select again.
Step 2a1 is repeated until a correct selection.
Use case resumes at step 3.
2b. The user enters invalid date/time inputs.
2b1. FinHub prompts the user to enter proper date/time.
Step 2b1 is repeated until a correct input has been entered.
Use case resumes at step 3.
Use case: UC13 - Edit reminder for clients
Precondition: Client list must not be empty.
MSS
The user searches for the client by their name (UC01).
The user selects which client and edit reminder for the client by their index, and enters the amended reminder and the date and time to remind.
FinHub validates the updated data.
FinHub displays a success message.
Use case ends.
Extensions
2a. The user selects an invalid client or reminder.
2a1. FinHub warns and specifies which is the invalid selection, and prompts the user to select again.
Step 2a1 is repeated until a correct selection.
Use case resumes at step 3.
2b. The user enters invalid date/time inputs.
2b1. FinHub prompts the user to enter proper date/time.
Step 2b1 is repeated until a correct input has been entered.
Use case resumes at step 3.
Use case: UC14 - Add client meeting notes
Precondition: Client list must not be empty.
MSS
The user searches for the client by their name (UC01).
The user selects the option to add meeting notes for the client, and enters the meeting notes.
FinHub validates the updated data.
FinHub displays a success message.
Use case ends.
Extensions
2a. The user selects an invalid client.
2a1. FinHub warns that user does not exist and prompts the user to select again.
Step 2a1 is repeated until a valid client has been selected.
Use case resumes at step 3.
2b. The user enters an invalid note.
2b1. FinHub warns that the note entered is invalid and prompts the user to enter again.
Step 2b1 is repeated until a valid note is entered.
Use case resumes at step 3.
Use case: UC15 - Delete client meeting notes
Precondition: Client list must not be empty.
MSS
The user searches for the client by their name (UC01).
The user selects which client and which meeting note to delete.
FinHub displays a success message.
Use case ends.
Extensions
2a. The user selects an invalid client.
2a1. FinHub warns that user does not exist and prompts the user to select again.
Step 2a1 is repeated until a valid client has been selected.
Use case resumes at step 3.
2b. The user selects an invalid meeting note.
2b1. FinHub warns that the meeting note is invalid and prompts the user to enter another note.
Step 2b1 is repeated until a valid note is selected.
Use case resumes at step 4.
Use Case: UC16 - Archive client
Precondition: User is viewing active list.
MSS
The user searches for the client by their name (UC01).
FinHub displays a list of clients.
The user selects the client they want to archive.
FinHub successfully archives the client and displays a success message.
Use case ends.
Extensions
2a. The list is empty.
Use case ends.
3a. FinHub detects an error in the command entered.
3a1. FinHub displays an error message and prompts the user to input again.
3a2. The user re-enters the command to archive the client.
Steps 3a1-3a2 are repeated until the command and data entered are correct.
Use case resumes at step 4.
Use Case: UC17 - Unarchiving a client
Precondition: User is viewing archive list.
MSS
The user searches for the client by their name (UC01).
FinHub displays a list of clients.
The user selects the client they wish to unarchive.
FinHub successfully unarchives the client and displays a success message.
Use case ends.
Extensions
2a. The list is empty.
Use case ends.
3a. FinHub detects an error in the command entered.
3a1. FinHub displays an error message and prompts the user to input again.
3a2. The user re-enters the command to unarchive the client.
Steps 3a1-3a2 are repeated until the command and data entered are correct.
Use case resumes at step 4.
Use Case: UC18 - Star a client
MSS
The user searches for the client by their name (UC01).
FinHub displays a list of clients.
The user selects the client they wish to star.
FinHub successfully stars the client and displays a success message.
Use case ends.
Extensions
2a. The list is empty.
Use case ends.
3a. FinHub detects an error in the command entered.
3a1. FinHub displays an error message and prompts the user to input again.
3a2. The user re-enters the command to star the client.
Steps 3a1-3a2 are repeated until the command and data entered are correct.
Use case resumes at step 4.
3b The client has already been starred.
3b1 FinHub will display an error message and does not make any changes.
Use case ends.
Use Case: UC19 - Unstar a client
MSS
The user searches for the client by their name (UC01).
FinHub displays a list of clients.
The user selects the client they wish to unstar.
FinHub successfully remove star status from the client and displays a success message.
Use case ends.
Extensions
2a. The list is empty.
Use case ends.
3a. FinHub detects an error in the command entered.
3a1. FinHub displays an error message and prompts the user to input again.
3a2. The user re-enters the command to unstar the client.
Steps 3a1-3a2 are repeated until the command and data entered are correct.
Use case resumes at step 4.
3b The client has already been unstarred.
3b1 FinHub will display an error message and does not make any changes.
Use case ends.
17 or above installed..jar file.Given below are instructions to test the app manually.
Note: These instructions only provide a starting point for testers to work on; testers are expected to do more exploratory testing.
Initial launch
Download the jar file and copy into an empty folder
Double-click the jar file Expected: Shows the GUI with a set of sample clients. The window size may not be optimum.
Saving window preferences
Resize the window to an optimum size. Move the window to a different location. Close the window.
Re-launch the app by double-clicking the jar file.
Expected: The most recent window size and location is retained.
activelist command.reminder 1 h/Follow up with client on insurance quote d/2026-11-10 09:00Reminder added to {Person's Name}: {Follow up with client on insurance quote}, due by {2026-11-10 09:00}reminder 100000 h/Follow up with client on insurance quote d/2026-11-10 09:00The client index provided is invalid — it exceeds the number of clients currently displayedreminder 1 h/ d/2026-11-10 09:00Reminder can take any value but cannot be blank.reminder 1 h/Follow up with client on insurance quote d/2029-10-10 1000Deadline should be in the following format: yyyy-MM-dd HH:mmactivelist commandrDelete 1 1Deleted Client {Person's Name}'s Reminder 1: {Deleted Reminder}rDelete 100000 1The client index provided is invalid — it exceeds the number of clients currently displayedrDelete 1 10000000The reminder index provided is invalid — it exceeds the number of reminders this client currently hasactivelist commandrEdit 1 1 h/Submit updated policy document d/2026-11-15 17:30Edited Client {Person's Name}'s Reminder 1: from {Previous Reminder} to {Edited Reminder}rEdit 100000 1 h/Submit updated policy document d/2026-11-15 17:30The client index provided is invalid — it exceeds the number of clients currently displayedrEdit 1 10000000 h/Submit updated policy document d/2026-11-15 17:30The reminder index provided is invalid — it exceeds the number of reminders this client currently hasactivelist command.note 1 Client is interested in the premium health policyMeeting note added to {Person's Name}: [timestamp] CLient is interested in the premium health policynote 10000 Client is interested in the premium health policyThe client index provided is invalid — it exceeds the number of clients currently displayednote 1Invalid command format! note: Adds a meeting note to the client identified by the index number in the displayed client list. Parameters: INDEX (must be a positive integer) TEXT (cannot be empty) Example: note 1 Client wants to know more about xx policyactivelist commandnDelete 1 1Deleted Client {Person's Name}'s Meeting Note 1: [timestamp] {Deleted Meeting Note}The client index provided is invalid — it exceeds the number of clients currently displayedThe meeting note index provided is invalid — it exceeds the number of meeting notes this client currently has98765432 and email johnd@example.com does not exist in FinHubadd n/John Doe p/98765432 e/johnd@example.com a/311, Clementi Ave 2, #02-25 ip/AIB Overall Lifeshield Plan t/friendsNew client added: John Doe; Phone: 98765432; Email: johnd@example.com; Address: 311, Clementi Ave 2, #02-25; Insurance Policy: AIB Overall Lifeshield Plan; Tags: [friends].99272758 already exist in FinHubadd n/John Doe p/99272758 e/johnd123@example.com a/311, Clementi Ave 2, #02-25 ip/AIB Overall Lifeshield Plan t/friendsThis client's phone number or email already exists in FinHub.berniceyu@example.com already exist in FinHubadd n/John Doe p/99776442 e/berniceyu@example.com a/311, Clementi Ave 2, #02-25 ip/AIB Overall Lifeshield Plan t/friendsThis client's phone number or email already exists in FinHub.add n/Betsy Crowe e/betsycrowe@example.com a/Palace Street p/1234567 t/classmate ip/AIB LifePlanNew client added: Betsy Crowe; Phone: 1234567; Email: betsycrowe@example.com; Address: Palace Street; Insurance Policy: AIB LifePlan; Tags: [classmate].add n/John Doe p/98765432 e/johnd@example.com a/John street, block 123, #01-01 ip/ Policy name may only contain letters, digits, spaces, and + / & ( ) ' . , - and must include at least one letter or digit..add n/John Doe p/98765432 e/johnd@example.com a/John street, block 123, #01-01Invalid command format! add: Adds a client to FinHub. Parameters: n/NAME p/PHONE e/EMAIL a/ADDRESS ip/INSURANCE_POLICY [t/TAG]... Example: add n/John Doe p/98765432 e/johnd@example.com a/311, Clementi Ave 2, #02-25 ip/AIB Overall Lifeshield Plan t/friends t/owesMoneyedit 1 p/8233984482339844Edited Client: Alex Yeoh; Phone: 82339844; Email: alexyeoh@example.com; Address: Blk 30 Geylang Street 29, #06-40; Insurance Policy: AIB HealthShield Gold Max; Tags: [friends].99272758 exist in FinHubedit 1 p/99272758This client's phone number or email already exists in FinHub..edit 1 e/AlexYeoh6767@gmail.comAlexYeoh6767@gmail.comEdited Client: Alex Yeoh; Phone: 87438807; Email: AlexYeoh6767@gmail.com; Address: Blk 30 Geylang Street 29, #06-40; Insurance Policy: AIB HealthShield Gold Max; Tags: [friends].berniceyu@example.com exist in FinHubedit 1 e/berniceyu@example.comThis client's phone number or email already exists in FinHub..edit 1 ip/AIB LifePlanEdited Client: Alex Yeoh; Phone: 87438807; Email: alexyeoh@example.com; Address: Blk 30 Geylang Street 29, #06-40; Insurance Policy: AIB LifePlan; Tags: [friends].edit 1 ip/ Policy name may only contain letters, digits, spaces, and + / & ( ) ' . , - and must include at least one letter or digit..activelist command.
The list should include at least one client.archive 1Archived Client: [Client].archive 0Any indices provided should be positive integers. Enter the command word again without any arguments to view the correct command format..archiveInvalid command format! archive: archives the client identified by the index number used in the displayed client list. Parameters: INDEX (must be a positive integer).archivelist command.
The list should include at least one client.unarchive 1Unarchived Client:[Client].unarchive 0Any indices provided should be positive integers. Enter the command word again without any arguments to view the correct command format..unarchiveInvalid command format! unarchive: unarchives client identified by the index number used in the displayed client list. Parameters: INDEX (must be a positive integer).activelist command. The list should include at least one client who is not starred.star 1Starred Client: {Client}.star 0Any indices provided should be positive integers. Enter the command word again without any arguments to view the correct command format.star 1Chosen client is already starred.starInvalid command format! star: stars the client identified by the index number used in the displayed client list. Parameters: INDEX (must be a positive integer).activelist command. The list should include at least one client who is starred.unstar 1Starred status removed from Client: {Client}.unstar 0Any indices provided should be positive integers. Enter the command word again without any arguments to view the correct command format.unstar 1Chosen client is not starred.unstarInvalid command format! unstar: Removes starred status of the client identified by the index number used in the displayed client list. Parameters: INDEX (must be a positive integer).activelist or archivelist, make sure that the client to be searched for is present in the filtered list.find alexx clients listed!, where x is the number of matches found.find Alex Yeohx clients listed!, where x is the number of matches found.find alex clients listed!, where x is the number of matches found.find alex yux clients listed!, where x is the number of matches found.find xyz0 clients listed!findInvalid command format! find: Finds all clients whose names contain any of the specified keywords (case-insensitive) and displays them as a list with index numbers. Parameters: KEYWORD [MORE_KEYWORDS]... Example: find alice bob charlieScope vs AB3
Difficulty
Per-client list management (two indexes)
rEdit PERSON_INDEX r/REMINDER_INDEX touch two lists: the filtered people list and a person’s reminder list. Either can be re-indexed after filtering or edits.Command#execute) using the current filtered lists.Filtered views for Active vs Archived (no duplicated state)
activelist / archivelist without cloning data or drifting out of sync.AddressBook) with a isArchived flag.updateFilteredPersonList(predicate); reapply sorts (e.g., starred first) after mutations.JSON adapters for nested lists & backward compatibility
reminders[] and notes[], and not break older JSON files that don’t have these fields.JsonAdaptedReminder / JsonAdaptedMeetingNote with tolerant readers (missing arrays → []; unknown fields → ignored).Multiple GUI panels (scrolling/height bugs)
ScrollPane inside ListView where possible (one scroll owner).label.setWrapText(true) and label.setMinHeight(Region.USE_PREF_SIZE).listView.setFixedCellSize(Region.USE_COMPUTED_SIZE).VBox.setVgrow(child, Priority.ALWAYS) only on the container you want to grow; remove conflicting FXML prefHeight/vgrow.Challenge
Unclear error messages
Filter + command order causing index drift
archivelist, running star could reference the old (unfiltered) indices.Older JSON files breaking on new fields
reminders/notes, causing deserialisation errors.[], ignore unknown fields, and report only the corrupted entry (don’t crash everything).Scrolling regressions after long result messages
ResultDisplay grew horizontally and triggered unwanted scrollbars.USE_COMPUTED_SIZE, and cap max widths where necessary.Reused work
Effort Required
Design & Architecture (≈ 1–2 person-days)
Model & Validation (≈ 1–3 person-days)
Reminder (header + datetime, canonical formatter).MeetingNote (immutable text).InsurancePolicy (trim + regex; explicit constraints).Logic & Parsing (≈ 2–4 person-days)
reminder, rEdit, rDelete, note, nDelete, archive, unarchive, activelist, archivelist, star, unstar.Command#execute to avoid stale indices under filters.UI Engineering (multi-panel, scrolling) (≈ 3–5 person-days)
ReminderListPanel, GeneralReminderListPanel, MeetingNoteListPanel; cards for both.ScrollPane inside ListView.setWrapText(true) + setMinHeight(Region.USE_PREF_SIZE) on labels; setFixedCellSize(Region.USE_COMPUTED_SIZE) on lists.vgrow/prefHeight).Storage & Migration (≈ 2–3 person-days)
JsonAdaptedReminder, JsonAdaptedMeetingNote, updated JsonAdaptedPerson.[], ignore unknown fields; fail only on truly corrupted sub-entries.Testing (≈ 3–5 person-days)
Tooling, CI, Docs (≈ 1–2 person-days)
Achievements
Reliability & Data Safety
Usability & UX
Code Quality & Maintainability
JsonAdapted*) isolate serialization concerns, easing future schema changes.Performance & Responsiveness
Developer Experience
Why this effort was necessary
Currently, if the user needs to edit an existing note, they would have to delete the existing note and then add a new
one. This might reduce efficiency. We plan to add an EditReminder command to allow users to directly edit existing
notes. Timestamps for such edited notes would also be updated accordingly.
Currently, only one phone number can be added per client, and it can only consist of numbers. Since it is possible for
an individual to have more than one phone numbers such as for mobile, home and office numbers, we plan to update Phone
to LabelledPhone which consists of a phone number and a label, and for each Person to have a Set<LabelledPhone>.
AddCommandParser and EditCommandParser will also allow the parsing of multiple labelled phone numbers.
Currently, the user is only able to unarchive client if he is in archivelist.
This might cause some inconvenience if the user knows a person is archived in general list and wants to unarchive them.
We plan to add on to UnarchiveCommand to allow users to directly unarchive clients from general list.
Currently, when the user is viewing list, it is hard to tell between active clients and archived clients,
unless they go back to activelist or archivelist.
We plan to add on to list GUI an active and archive tag next to the client's name,
so that it is easier for the user to tell which clients are active or archived.
AddCommandParser and EditCommandParser will also allow the parsing of multiple labelled phone numbers.
Currently, we only allow English name inputs with ASCII characters as our target audience are insurance agents that have
Singaporean clients with English names. Since it is possible for an individual to have only non-English name and names
with accents, such as 习近平 and Müller we plan to update VALIDATION_REGEX of NAME to include such possibilities .
Currently, we allow users to add reminders that have deadlines set in the past and also deadlines set in the future. However, besides the warning message upon adding reminders, there is no obvious color-code in the GUI's display for said reminders with deadlines set in the past. We plan to add this color-coding to reminders that have deadlines set in the past.
Currently, when adding or editing a client, the error message "This client's phone number or email already exists in FinHub" is displayed if either the phone number or email already exists in the system. In the future, we plan to differentiate these error messages to provide clearer feedback, helping users more easily identify which specific input is causing the issue.
In the future, we plan to improve the tag editing feature to make it more flexible and intuitive. Instead of replacing all existing tags when users make changes, they’ll be able to add to their current tags or update them more easily.